Appearance
AI Navigation 文档翻译
更新: 12/9/2025 字数: 0 字 时长: 0 分钟
官方文档:AI Navigation
Navigation System In Unity
内部工作原理
Unity 的导航系统(Navigation System)主要负责在游戏场景中让角色(Agent)智能地从起点移动到终点。它分为两个核心部分:
- 全局导航:负责根据整个场景的几何信息找到跨越地图的路径
- 局部导航:在移动过程中处理即时方向调整与避障
导航系统通过检测代理可站立的位置并将其连接成覆盖场景表面的导航网格(NavMesh),网格由凸多边形组成,并记录多边形间的邻接关系,方便全局路径搜索。
null
寻路过程
- 路径规划:系统首先将起点和终点映射到最近的多边形上
- 算法搜索:使用
A*算法在多边形邻接图中查找路径 - 走廊生成:找到的多边形序列称为走廊(
Corridor),代理会不断朝下一个可见拐角前进 - 动态修正:若场景中有多个代理同时移动,它们会因避让而偏离原路径,此时系统会根据多边形连通性动态修正走廊
- 局部避障:使用
RVO(Reciprocal Velocity Obstacles)技术预测潜在碰撞并调整速度与方向,确保流畅移动
障碍物处理
障碍物分为两种处理方式:
- 动态障碍(如移动物体):适合使用局部避障即时绕行
- 静态障碍(长期阻挡路径):需要修改
NavMesh(称为Carving),在网格上挖空不可通行的区域- ⚠️ 这一过程计算代价较高
此外,Unity 还提供 NavMesh Link 组件,用于标记非可行走表面的特殊通道,如跳栅栏或穿门,代码可在运行时访问这些链接并触发对应的动作。
在生成 NavMesh 时,系统会使用体素化(Voxelization)将场景栅格化,提取可行走表面后生成导航网格。
体素大小(Voxel Size)会影响精度与烘焙速度:
| 体素大小 | 精度 | 生成速度 | 适用场景 |
|---|---|---|---|
| 越小 | 越高 | 越慢 | 需要精确导航的区域 |
| 越大 | 越低 | 越快 | 宽阔开放区域 |
推荐配置:
- 默认设置:每个
Agent半径对应3个体素(直径6个体素),适用于大多数情况 - 宽阔区域:可用
1-2个体素加快速度 - 狭窄室内:建议
4-6个体素 - 性能提示:超过
8个体素通常意义不大,反而浪费性能
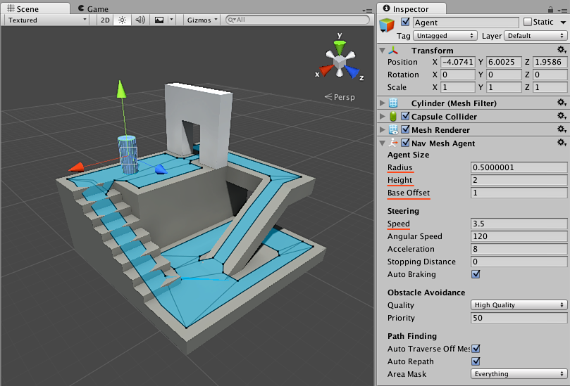
代理形状与属性
NavMesh Agent 在场景中以一个直立圆柱体表现,其几何属性如下:
- 半径:由组件的
Radius属性指定 - 高度:由组件的
Height属性指定 - 姿态:圆柱体保持直立状态,用于检测与响应障碍物和其他代理的碰撞
💡 提示:当
GameObject的锚点不在圆柱体基底时,可通过Base Offset属性调整高度差。
大小设置
🔧 烘焙设置(Navigation 窗口)
- 用途:指定场景中所有代理避让静态几何体时的全局尺寸
- 限制:为了节省内存和 CPU,烘焙时只能设置一种尺寸
🎮 代理组件(NavMesh Agent)
- 用途:定义每个代理与移动障碍物或其他代理的碰撞半径和高度
- 灵活性:可针对不同角色单独调整
- 示例:给沉重士兵更大半径以保持更大间距
典型用法与变体
| 配置方式 | 描述 | 适用场景 |
|---|---|---|
| 标准配置 | 烘焙设置和组件属性使用相同尺寸 | 确保环境避让一致性 |
| 特殊配置 | 组件属性中增大半径 | 让其他单位主动留出空间,同时仍遵循相同的导航网格行走规则 |
核心理念:通过调整代理半径,可以在不改变导航网格的前提下实现不同的避让行为。
NavMesh Obstacle 概要
两种主要模式
阻挡模式 (Obstructing)
- 行为:当未启用
Carve时,障碍物行为与普通Collider相似。 - 效果:
NavMesh Agent会进行基础避障,但范围有限,在密集场景中容易被堵塞。
雕刻模式 (Carving)
- 行为:启用
Carve且障碍物静止时,会在NavMesh上切出“洞”。 - 效果:移动时恢复为阻挡模式,有助于
Agent在障碍物密集或路径被阻塞时重新规划路径。
移动障碍物的更新逻辑
Unity 将障碍物移动超过 Carve > Move Threshold 设置的距离视为“移动”,并在下一帧重新计算雕刻洞。为降低 CPU 开销,仅在必要时更新,且有一帧延迟才生效。
重计算模式
仅静止时雕刻 (Carve Only Stationary)
- 状态:默认开启。
- 过程:
- 障碍物移动时移除雕刻的“洞”。
- 静止并持续超过
Carving Time To Stationary后再重新雕刻。
- 特点:移动中仅做碰撞规避,不重新规划路径。
移动也雕刻 (Carve when moved)
- 设置:取消勾选
Carve Only Stationary。 - 过程:每当移动超过
Carving Move Threshold时,实时更新雕刻洞。 - 适用场景:体积大、移动缓慢的障碍物(如坦克)。
推荐设置
- ✅ Carve Only Stationary (仅静止时雕刻):推荐使用的默认模式,性能最佳,尤其适合由物理系统驱动的
GameObject。 - ☑️ Carve when moved (移动也雕刻):当障碍物体积较大且移动缓慢,需要让路径及时调整时,可选择此模式。
TIP
修改 NavMesh Obstacle 的设置后,到实际生效存在一帧延迟,使用 NavMesh 查询方法时需提前考虑该延迟。
Navigation Areas and Costs 概要
路径成本 (Pathfinding Cost)
- 定义:区域成本决定了 A* 算法在多条可行路径间的偏好。高成本区域相当于“加长”了该段距离。
- 计算方式:
cost = 距离 × 区域成本。所有成本必须≥ 1.0。 - 调优建议:
- 将常用但不希望频繁走过的区域(如
NavMesh Link)成本调高。 - 注意:成本只是“提示”,在较长路径上效果难以精确控制。
- 将常用但不希望频繁走过的区域(如
区域类型 (Area Types)
| 类型 | 说明 |
|---|---|
| Walkable | 默认可行走区域。 |
| Not Walkable | 禁止生成 NavMesh,用于屏蔽特定物体或区域。 |
| Jump | 自动分配给生成的 NavMesh Link,用于跳跃连接。 |
| 自定义类型 | 最多 29 种,可在 Navigation 窗口的 “Areas” 选项卡下新增和配置。 |
- 区域叠加规则:当区域重叠时,采用索引最高的类型。
Not Walkable始终优先,以便快速封闭区域。
区域掩码 (Area Mask)
- 功能:每个
NavMesh Agent都拥有一个Area Mask,用于开启或屏蔽对各类区域的通行权限。 - 设置方式:
- 在 Inspector 面板中勾选。
- 通过脚本动态修改。
- 应用示例:实现差异化角色行为,例如僵尸无法通过门(
Door区域),但人类可以自由出入。
Navigation Overview
创建 NavMesh
创建 NavMesh 用于定义场景中的可导航区域,使角色能够在该区域内智能导航。
📋 创建步骤
选择几何体
- 选择要添加
NavMesh的场景几何体
- 选择要添加
添加组件
- 在
Inspector窗口中,点击 "Add Component" - 选择
Navigation>NavMesh Surface
- 在
配置设置
- 在
NavMesh Surface组件中,指定必要的设置 - 📖 有关可用设置的详细信息,请参阅 NavMesh Surface 组件
- 在
烘焙 NavMesh
- 完成配置后,点击 "Bake" 按钮
🎨 可视化效果
烘焙完成后,NavMesh 会生成并显示在场景中:
TIP
只要 Navigation 窗口打开并可见,NavMesh 就以蓝色覆盖层的形式显示在基础场景几何体上。
🔄 更新 NavMesh
当以下情况发生时,可以再次烘焙(Bake)NavMesh 来更新:
- ✅ 场景几何体发生更改
- ✅
NavMesh修饰符属性改变 - ✅
NavMesh Surface组件属性修改 - ✅ 所选 Agent 类型设置变更
🗑️ 移除 NavMesh
要永久从项目中移除 NavMesh,可以使用以下任意一种方式:
| 方法 | 操作步骤 | 效果 |
|---|---|---|
| 组件面板 | 在 NavMesh Surface Inspector 中,点击 "Clear" 按钮 | 清除当前 NavMesh |
| 项目窗口 | 在 Project 窗口中删除 NavMesh 资源文件 | 完全删除资源 |
WARNING
⚠️ 注意:如果仅从 GameObject 上移除 NavMesh Surface 组件,NavMesh 资源文件并不会被删除,即使 NavMesh 不再出现在场景中。
创建 NavMesh Agent
一旦你的关卡已经烘焙(Bake)了 NavMesh,就可以创建一个可以在场景中智能导航的角色。我们将用一个圆柱体来搭建原型代理,并通过 NavMesh Agent 组件和一个简单脚本来控制它的移动。
🎯 创建角色
| 步骤 | 操作 | 说明 |
|---|---|---|
| 1. 创建几何体 | GameObject > 3D Object > Cylinder | 在层级面板中创建圆柱体 |
| 2. 默认尺寸 | 高度 2,半径 0.5 | 适合作为类人形角色,无需调整 |
| 3. 添加组件 | Add Component > Navigation > NavMesh Agent | 在检视面板中添加导航组件 |
TIP
✅ 完成标志:此时,你已经拥有了一个可以接收导航命令的基础 NavMesh Agent。

🎮 脚本控制导航
NavMesh Agent 组件负责角色的寻路和移动控制。在脚本中,导航流程通常只需设置目标位置,其余由 Agent 自动完成。
MoveTo.cs
csharp
using UnityEngine;
using UnityEngine.AI;
public class MoveTo : MonoBehaviour
{
[Header("导航设置")]
public Transform goal;
void Start()
{
NavMeshAgent agent = GetComponent<NavMeshAgent>();
agent.destination = goal.position;
}
}1
2
3
4
5
6
7
8
9
10
11
12
13
14
2
3
4
5
6
7
8
9
10
11
12
13
14
以上脚本会在游戏开始时,将 Agent 的目标设置为指定 Transform。
⚙️ 配置场景目标
按照以下步骤完成场景配置:
📝 步骤 1:脚本配置
- 创建脚本:创建并编辑
MoveTo.cs脚本 - 替换内容:将内容替换为上文示例代码
- 添加到角色:将
MoveTo脚本拖拽到场景中的圆柱体角色上
🎯 步骤 2:目标设置
- 创建目标:在层级面板中创建球体(
GameObject>3D Object>Sphere) - 定位目标:将球体移至靠近
NavMesh表面且与角色有一定距离的位置 - 关联目标:选中角色,在
MoveTo脚本的Goal属性中,拖入该球体
▶️ 步骤 3:测试运行
点击播放按钮(Play),即可看到角色自动沿 NavMesh 导航至球体位置。
📌 核心要点
简化导航:在脚本中获取 NavMesh Agent 引用后,只需将 agent.destination 设置为目标坐标,即可触发自动寻路和移动。
| 组件职责 | 描述 |
|---|---|
| NavMesh Agent | 负责路径计算、碰撞检测、移动控制 |
| MoveTo 脚本 | 设置目标位置,触发导航行为 |
| 目标 Transform | 提供导航终点坐标 |
创建 NavMesh Obstacle
NavMesh Obstacle 组件用于定义在导航时代理应避开的障碍物。例如,代理在移动时会避开由物理系统控制的物体,如板条箱和油桶。
示例:添加一个板条箱障碍物
创建立方体
- 在层级视图中,依次选择
GameObject>3D Object>Cube,创建一个立方体来表示板条箱。 - 将立方体移动到关卡顶部的平台上,使用默认尺寸即可。
- 在层级视图中,依次选择
添加
NavMesh Obstacle组件- 在检视面板中点击
Add Component,选择Navigation>NavMesh Obstacle,为立方体添加NavMesh Obstacle组件。 - 将
Shape(形状)设置为Box,此时中心和尺寸会自动匹配渲染网格。
- 在检视面板中点击
添加
Rigid Body组件(非必要)- 再次点击
Add Component,选择Physics>Rigid Body,为障碍物添加刚体组件。
- 再次点击
启用
Carve属性- 在
NavMesh Obstacle的检视面板中启用Carve,让代理知道要绕开此障碍物。
- 在
这样,你就创建了一个受物理控制的可移动板条箱,AI 在导航时会自动避让它。
INFO
当你的障碍物不需要进行真实的物理交互时,完全不需要添加 Rigid Body 组件。
Carve 选项
Carve 选项是否勾选,取决于你想要达成的行为效果和对性能的考虑。
| 特性 (Feature) | 勾选 Carve (雕刻模式) | 不勾选 Carve (避让模式) |
|---|---|---|
| 工作原理 | 在 NavMesh 上动态“挖洞”,改变网格结构 | NavMesh 保持不变,由 Agent 主动进行局部避让 |
| 行为效果 | 宏观路径重新计算,像遇到一堵新墙 | 局部移动路径调整,像躲避一个行人 |
| 性能开销 | 高 (修改 NavMesh 是昂贵操作) | 低 (避让算法非常高效) |
| 可靠性 | 高 (100% 阻挡) | 中等 (极端情况可能失败或穿透) |
| 核心区别 | 硬性阻挡 (Hard Block) | 柔性避让 (Soft Avoidance) |
| 适用场景 | 自动门、吊桥、升降墙等少量、必须阻断路径的物体 | 其他 AI 角色、玩家、大量的动态小物体 |
创建 NavMesh Link
NavMesh Link 用于为寻路代理在可行走导航网格之外创建通路。例如,可以设置 NavMesh Link 让代理跳过沟渠或篱笆,或在穿过前打开一扇门。
添加和配置 NavMesh Link
创建圆柱体
- 在场景中创建两个圆柱体(菜单:GameObject > 3D Object > Cylinder)。
- 将圆柱体缩放至
(0.1, 0.05, 0.1),以便于操作。 - 将第一个圆柱体移动到上层平台的边缘,靠近已有的
NavMesh表面。 - 将第二个圆柱体放置在地面上,靠近
NavMesh,并对准代理降落的位置。
添加
NavMesh Link组件- 选中第一个圆柱体,在 Inspector 面板中点击 Add Component > Navigation > NavMesh Link,为其添加
NavMesh Link组件。 - 在
Start Transform字段中,将第一个圆柱体拖入;在End Transform字段中,将第二个圆柱体拖入。
此时,你已成功设置了一个可用的
NavMesh Link。 当通过此Link的路径比沿原有NavMesh行走更短时,寻路系统会优先选择经过该链接的路径。你可以将
NavMesh Link组件附加到场景中的任何GameObject(例如篱笆预制体),也可以使用任何具有Transform的GameObject作为起点或终点标记。 要了解可调整的所有属性,请参阅NavMesh Link组件参考文档。- 选中第一个圆柱体,在 Inspector 面板中点击 Add Component > Navigation > NavMesh Link,为其添加
自动生成跳跃和下落链接
在进行 NavMesh 烘焙时,系统可以自动检测并创建常见的跨越跳跃(jump-across)和下落(drop-down)链接。 详细设置请查看 NavMesh Surface 组件的相关参数。
故障排除:Link 无法使用时
如果代理无法穿越 NavMesh Link,请检查以下几点:
- 确保两端的端点都正确连接到导航网格。
- 在
AI Navigation覆盖层中启用Show NavMesh debug visualization,可查看连接状态。- 当链接宽度为
0时,正确连接的端点会在场景视图中显示一个圆圈。 - 如果链接有宽度,正确连接的边会以深色线段显示;未连接的边则以灰色线段显示。
- 若两端均已连接,宽链接会额外显示一个透明的实心矩形,填充链接边缘之间的空间。
- 链接两端之间还会显示一条带箭头的弧线:
- 至少一端连接时,弧线为黑色;
- 两端都未连接时,弧线为灰色。
- 当链接宽度为
- 如果
Activated属性被禁用,则任何代理或路径均无法穿越该链接,此时场景视图中链接显示为红色。请确保在需要通行时启用此属性。 - 另一常见原因是
NavMesh Agent的Area Mask未包含该NavMesh Link所使用的区域类型。
与其他组件配合使用
概览
当你希望将 NavMesh Agent、NavMesh Obstacle 和 NavMesh Link 等导航组件与其他 Unity 组件一起使用时,本指南列出了在混合使用这些组件时的注意事项和最佳实践。
NavMesh Agent 与物理系统
你无需为 NavMesh Agent 添加物理碰撞器也能让它们互相避开。导航系统会模拟 Agent 与障碍物及静态世界的交互,该“静态世界”即已烘焙的 NavMesh。
如果你希望 NavMesh Agent 推动物理对象或触发物理触发器,请执行以下操作:
- 为代理添加
Collider组件。 - 为代理添加
Rigidbody组件。 - 启用代理
Rigidbody的Is Kinematic属性 —— 这一步非常重要,Kinematic意味着刚体的运动由其他系统控制,而非物理模拟本身。
如果 NavMesh Agent 的 Rigidbody 未启用 Kinematic,则会出现竞争条件,代理和刚体可能会同时尝试移动 Agent,从而导致难以预测的行为。
你也可以使用 NavMesh Agent 驱动玩家角色而不使用物理系统:
- 将玩家
Agent的avoidance priority设置为较低数值(优先级高),以便玩家能穿过人群。 - 通过修改
NavMeshAgent.velocity来移动玩家,这样其他Agent能预测玩家的运动并进行避让。
NavMesh Agent 与动画系统
同时使用 NavMesh Agent 和带有 Root Motion 的 Animator 可能会产生竞争条件,因为两者都会尝试在每帧更新中移动 Transform。
解决方案有两种,核心原则是信息流应单向传递:要么由 Agent 控制角色移动,动画跟随其运动;要么由动画控制角色移动,Agent 负责路径模拟。否则会形成难以调试的反馈回路。
动画跟随 Agent
使用 NavMeshAgent.velocity 作为 Animator 的输入,大致匹配 Agent 的运动速度与动画。
- 实现简单且鲁棒,但当动画无法精确匹配速度时会出现脚部滑动现象。
Agent 跟随动画
- 禁用
NavMeshAgent.updatePosition和NavMeshAgent.updateRotation,将模拟过程与游戏物体位置解耦。 - 利用模拟结果
NavMeshAgent.nextPosition与动画根位置Animator.rootPosition之间的差值来驱动动画控制。
更多细节请参见“耦合动画与导航”章节。
NavMesh Agent 与 NavMesh Obstacle
这两者并不兼容!同时启用会导致 Agent 自我避让。当开启雕刻(Carving)功能时,Agent 还会不断尝试重新映射到雕刻洞穴的边缘,产生更多错误行为。
请确保在任何时刻只有其中一个组件处于活动状态:
- 在
Agent已“死亡”时,可关闭Agent组件并启用Obstacle,以强制其他Agent避让。 - 或者通过设置优先级,使特定
Agent更易被其他Agent避让。
NavMesh Obstacle 与物理系统
如果你希望基于物理的对象影响 NavMesh Agent 的行为,请:
- 为该对象添加
NavMesh Obstacle组件,让避让系统能够识别并考虑该障碍物。 - 如果该游戏对象同时拥有
Rigidbody和NavMesh Obstacle,Obstacle会自动从Rigidbody获取速度信息,让NavMesh Agent能预测并避让移动障碍。
构建高度网格
在导航过程中,NavMesh Agent 会被限制在 NavMesh 曲面上行走。由于 NavMesh 只是可行走空间的近似表示,某些细节(如楼梯)在烘焙后会被简化为斜面。如果你的游戏需要角色在复杂地形上更加精确地放置,可以为 NavMesh 添加 HeightMesh,或在烘焙 NavMesh 时一并构建 HeightMesh。
TIP
构建 HeightMesh 会占用额外的内存和运行时计算时间,因此烘焙 NavMesh 的时间会相应增加。
在现有 NavMesh 上添加 HeightMesh
在编辑器中打开场景。
选中包含
NavMesh的场景几何体或GameObject。如有必要,在
Inspector面板中展开NavMesh Surface组件。在
NavMesh Surface组件的Advanced区域中,勾选Build Height Mesh。完成设置后,点击
Bake。此时,
NavMesh会以蓝色覆盖层显示,HeightMesh会以粉色覆盖层显示。
在烘焙 NavMesh 时构建 HeightMesh
- 按照 “创建
NavMesh” 的步骤先设置好NavMesh Surface组件。 - 在
NavMesh Surface组件中,勾选Build Height Mesh。 - 完成后,点击
Bake。
烘焙完成后,NavMesh 以蓝色覆盖层显示,HeightMesh 以粉色覆盖层显示。
Navigation How-Tos
让 NavMeshAgent 移动到目的地
带我查看代码
MoveDestination.cs
csharp
using UnityEngine;
using UnityEngine.AI;
public class MoveDestination : MonoBehaviour {
public Transform goal;
void Start () {
NavMeshAgent agent = GetComponent<NavMeshAgent>();
agent.destination = goal.position;
}
}1
2
3
4
5
6
7
8
9
10
11
12
2
3
4
5
6
7
8
9
10
11
12
通过点击移动代理
带我查看代码
MoveToClickPoint.cs
csharp
using UnityEngine;
using UnityEngine.AI;
public class MoveToClickPoint : MonoBehaviour {
NavMeshAgent agent;
void Start() {
agent = GetComponent<NavMeshAgent>();
}
void Update() {
if (Input.GetMouseButtonDown(0)) {
RaycastHit hit;
if (Physics.Raycast(Camera.main.ScreenPointToRay(Input.mousePosition), out hit, 100)) {
agent.destination = hit.point;
}
}
}
}1
2
3
4
5
6
7
8
9
10
11
12
13
14
15
16
17
18
19
20
2
3
4
5
6
7
8
9
10
11
12
13
14
15
16
17
18
19
20
让 Agent 进行简单的巡逻
带我查看代码
Patrol.cs
csharp
using UnityEngine;
using UnityEngine.AI;
using System.Collections;
public class Patrol : MonoBehaviour {
public Transform[] points;
private int destPoint = 0;
private NavMeshAgent agent;
void Start () {
agent = GetComponent<NavMeshAgent>();
// Disabling auto-braking allows for continuous movement
// between points (i.e. the agent doesn't slow down as it
// approaches a destination point).
agent.autoBraking = false;
GotoNextPoint();
}
void GotoNextPoint() {
// Returns if no points have been set up
if (points.Length == 0)
return;
// Set the agent to go to the currently selected destination.
agent.destination = points[destPoint].position;
// Choose the next point in the array as the destination,
// cycling to the start if necessary.
destPoint = (destPoint + 1) % points.Length;
}
void Update () {
// Choose the next destination point when the agent gets
// close to the current one.
if (!agent.pathPending && agent.remainingDistance < 0.5f)
GotoNextPoint();
}
}1
2
3
4
5
6
7
8
9
10
11
12
13
14
15
16
17
18
19
20
21
22
23
24
25
26
27
28
29
30
31
32
33
34
35
36
37
38
39
40
41
42
43
44
45
2
3
4
5
6
7
8
9
10
11
12
13
14
15
16
17
18
19
20
21
22
23
24
25
26
27
28
29
30
31
32
33
34
35
36
37
38
39
40
41
42
43
44
45
动画与导航的结合
LocomotionSimpleAgent.cs
csharp
[RequireComponent (typeof (NavMeshAgent))]
[RequireComponent (typeof (Animator))]
public class LocomotionSimpleAgent : MonoBehaviour {
Animator anim;
NavMeshAgent agent;
Vector2 smoothDeltaPosition = Vector2.zero;
Vector2 velocity = Vector2.zero;
void Start ()
{
anim = GetComponent<Animator> ();
agent = GetComponent<NavMeshAgent> ();
// 不要自动更新位置,手动控制
agent.updatePosition = false;
}
void Update ()
{
Vector3 worldDeltaPosition = agent.nextPosition - transform.position;
// 将 worldDeltaPosition 映射到局部空间
float dx = Vector3.Dot (transform.right, worldDeltaPosition);
float dy = Vector3.Dot (transform.forward, worldDeltaPosition);
Vector2 deltaPosition = new Vector2 (dx, dy);
// 对 deltaMove 进行低通滤波,平滑处理
float smooth = Mathf.Min(1.0f, Time.deltaTime/0.15f);
smoothDeltaPosition = Vector2.Lerp (smoothDeltaPosition, deltaPosition, smooth);
// 如果时间前进,则更新速度
if (Time.deltaTime > 1e-5f)
velocity = smoothDeltaPosition / Time.deltaTime;
bool shouldMove = velocity.magnitude > 0.5f && agent.remainingDistance > agent.radius;
// 更新动画参数
anim.SetBool("move", shouldMove);
anim.SetFloat ("velx", velocity.x);
anim.SetFloat ("vely", velocity.y);
GetComponent<LookAt>().lookAtTargetPosition = agent.steeringTarget + transform.forward;
}
void OnAnimatorMove ()
{
// 将位置更新为代理的位置
transform.position = agent.nextPosition;
}
}1
2
3
4
5
6
7
8
9
10
11
12
13
14
15
16
17
18
19
20
21
22
23
24
25
26
27
28
29
30
31
32
33
34
35
36
37
38
39
40
41
42
43
44
45
46
47
48
49
2
3
4
5
6
7
8
9
10
11
12
13
14
15
16
17
18
19
20
21
22
23
24
25
26
27
28
29
30
31
32
33
34
35
36
37
38
39
40
41
42
43
44
45
46
47
48
49
如果希望运动主导由动画的根运动主导,可以做以下更改:
LocomotionSimpleAgent.cs
csharp
void OnAnimatorMove ()
{
// 基于动画的运动更新位置,使用导航表面的高度
Vector3 position = anim.rootPosition;
position.y = agent.nextPosition.y;
transform.position = position;
}1
2
3
4
5
6
7
2
3
4
5
6
7
把角色拉向代理,在 Update() 的末尾添加:
csharp
if (worldDeltaPosition.magnitude > agent.radius)
transform.position = agent.nextPosition - 0.9f * worldDeltaPosition;1
2
2
或者把代理拉向角色:
csharp
if (worldDeltaPosition.magnitude > agent.radius)
agent.nextPosition = transform.position + 0.9f * worldDeltaPosition;1
2
2
Navigation Interface
Navigation 窗口
该窗口用于配置场景中使用的 NavMesh 代理类型和区域类型,是构建 AI 路径系统的核心工具之一。
访问方式:在主菜单中点击 Window > AI > Navigation